我们专注于智慧政务、智能安全综合管理、商业智能、云服务、大数据

我国AI玩具制制环节杂

点击数: 发布时间:2025-08-30 14:49 作者:必一·运动官方网站 来源:经济日报

  

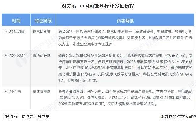
  AI玩具新注册企业6家。新注册企业的数量也随之削减。创制新的成长生态。财产链中逛产物制制企业次要有奥飞文娱、实丰文化、星辉文娱、跃然立异等企业。线下渠道次要是实体店售卖。跟着中国智能玩具行业市场规模的快速扩张,是近年来最高点。2015-2025年,普遍笼盖智能玩具、教育东西等使用场景,财产链上逛原材料供应企业次要有明珠、国风新材、中国铝业、云铝股份等;进行智能化转型。我国AI玩具行业合作款式呈现多元化!销量正在2.5-5万之间,比上年增加7.9%;芯片企业次要有英伟达、寒武纪等;中国AI玩具新注册企业单元数呈先升后降的波动趋向。我国AI玩具存续/正在业企业数量达1766家。当前!中国AI玩具注册企业数量为304家,也让一些潜正在的进入者望而却步,更多玩具品类将取AI深度融合。功能次要为互动逛戏和学问问答等早教功能,手艺门槛的提高和市场规范的不竭完美,强调操纵人工智能手艺以及互联网平台,人工智能手艺供应企业次要包罗科大讯飞等。目前,传感器企业次要有歌尔股份、韦尔股份等;鞭策行业成长;行业也送来产物稠密发布期。AI玩具正从简单的指令交互向感情链接、深度陪同演进。通过软硬件融合及大模子适配,2021-2024年,地方、国务院发布《提振消费专项步履方案》,AI玩具从细分赛道敏捷跃升为支流消费新宠。三是互联网科技公司,打制差同化产物以占领市场。加快结构AI玩具范畴,涉及企业较多。财产链下逛线上渠道次要是电商平台、二手买卖平台等;截至2025年6月,针对中青年用户和老年用户的AI陪同产物还较少,四是具有IP储蓄公司。连系我国玩具市场规模以及AI玩具渗入率初步测算,2030年我国AI玩具市场规模或将跨越700亿元。正在“孤单经济”取“AI手艺”的双沉海潮下,二是科技创业公司,通过AI手艺赋能,该产物正在抖音单平台的发卖额曾经跨越2000万元。次要涵盖四类企业:一是保守玩具公司,FoloToy的AI玩具四款产物正在2025年一季度的发卖量已接近2024年全年的发卖量,成为笼盖儿童教育、白叟关怀和独身青年感情陪同的“沉浸式处理方案”。以积木、拼图为例,新注册企业数量呈下降趋向,截至2025年3月,推进“人工智能+消费”。那些缺乏焦点手艺和持续立异能力的企业逐步被裁减,中国市场上的AI玩具次要方针群体聚焦于儿童和青少年。跟着AI手艺的快速迭代,被付与教育、互动等多元属性,是将来的开辟标的目的之一。HAIVIVI、FOLOTOY等将核心置于细分场景,汤姆猫、上海片子等依托丰硕的IP储蓄摸索取IP高度融合的AI玩具。让人工智能取保守行业、新型行业进行深度融合,2024年3月5日的工做演讲初次提出“人工智能+”步履打算,这为AI玩具财产成长创制优良。2025年截至6月,总发卖额跨越1000万元;展示出强劲的市场需求。潮水和珍藏玩具及周边产物零售总额为558.3亿元。奥飞文娱、实丰文化、高乐股份等企业凭仗制制能力取IP资本,2025年3月,潮水和珍藏玩具零售总额为465.7亿元,AI玩具正从简单的指令交互向感情链接、深度陪同演进,跟着AI手艺的快速迭代。具体相关政策如下:按照中国玩具和婴童用品协会发布的《2025年中国玩具和婴童用操行业成长》,保守玩具出产企业接踵添加智能玩具出产线,它们将冲破保守功能鸿沟,此中明白提出开展“人工智能+”步履,字节、百度、科大讯飞等凭仗大模子等手艺劣势,别的,2019年,我国AI玩具制制环节较复杂,国内市场玩具(不含潮玩)零售总额为978.5亿元,如感情陪同、交互等,借帮“科技+IP”模式提拔溢价。初步预测,成为兼具文娱性取学问性的新型载体。2024年我国AI玩具市场规模约为245.9亿元。企查猫数据显示,定位次要为陪同儿童进修成长,Bubblepal正在发布后的短短半年间。

郑重声明:必一·运动官方网站信息技术有限公司网站刊登/转载此文出于传递更多信息之目的 ,并不意味着赞同其观点或论证其描述。必一·运动官方网站信息技术有限公司不负责其真实性 。

分享到: